事業計画の変更の認可について
タグ:
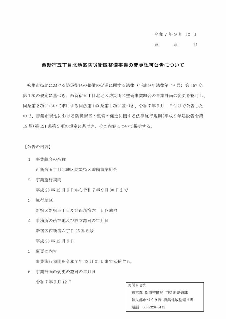
令和7年9月12日に東京都より事業計画の変更の認可を受けました。
変更後の「施行地区及び設計の概要」については新宿区webサイトに掲載されております。
https://www.city.shinjuku.lg.jp/kusei/file13_05_00015.html

令和7年9月12日に東京都より事業計画の変更の認可を受けました。
変更後の「施行地区及び設計の概要」については新宿区webサイトに掲載されております。
https://www.city.shinjuku.lg.jp/kusei/file13_05_00015.html
